Arama butonu
Bu konudaki kullanıcılar: 1 misafir
465
Cevap
57089
Tıklama
0
Öne Çıkarma
Cevap: SMPS 12 VOLT DC 2X35 VOLT DC İNVERTER DEVRELERİ HAKKINDA !!! (15. sayfa)
T
12 yıl
Yarbay
Konu Sahibi

quote:

Orijinalden alıntı: IItwentysixII

Çıkma bir inverter bul ( 650VA yada üstü ). Trafo sekonderini sök ve istediğin çıkış oranına göre tekrardan sar. Çift trafo ile olması biraz zor gibi sanki. O kadar yüksek güçte toroid bulman zor ama en mantıklısı. Yada sağlam bir inverter tasarlaman gerek

yaww o zaman bu tamircihasanın yaptığı 600 watt çift trafolu smps fake mi şimdi ??? yaww bir PSU unun tek EI-33 Trafoyla 300 watt verirken iki tane EI-33 neden 600 Watt veremesinki ?? banada aslında biraz sallamasyon geliyor

bana kalsa ben 3 adet EI-33 Trafo kullanırım daha garanti olur...



en azından benim görüşüm bu yönde sizi bilemem yarın ufaktan başlayayım ben bu 600 watt SMPS e ama 600 watt verecek PSU lazım aslında 60 Amper akü var ama güvenemiyorum tam...


Bu mesaja 1 cevap geldi.
T
12 yıl
Yarbay
Konu Sahibi

ama ne yazıkki elimde sadece 1 adet EI-33 Trafo mevcut

bizim meşhur hurdacıyı ziyaret etme zamanımız gelmiş de geçiyor yahuu



İ
12 yıl
Teğmen

BU FİLTRE BOBİNİ KAÇ TURLUK BİR SARIM OLACAK



İ
12 yıl
Teğmen

2x2sc5200 anfi devresinin lyt olarak paylaşırsanız sevinirim elimde 2 tane var bu devreyi yapmayı istiyorum ama aresi kullanamıyorum aceminin önde gideniyim paylaşırsanız sevinirim şimdiden tşkler



İ
12 yıl
Teğmen

quote:

Orijinalden alıntı: tda 1562q

quote:

Orijinalden alıntı: IItwentysixII

quote:

Orijinalden alıntı: tda 1562q

quote:

Orijinalden alıntı: why_living

devreyi bi paylaşır mısın yav hangi devreyi yaptınız net olarak anlamadım . birsürü devre var.

hocam devre bu bakın resimler aşşağıda ok engin bilgilerinize dayanarak yorumlamanızı bekliyoruz
< Resime gitmek için tıklayın >< Resime gitmek için tıklayın >< Resime gitmek için tıklayın >

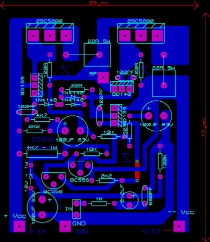
Konunun uzunluğu ve tekrar canlanması dikkatimi çekti ve yukarıdaki amfi devre şemasını inceledim. Bana kalırsa amfi devresindeki R13 ve R14 dirençleri 22R olmamalı ve oldukça yüksek watt'lı kullanmalısınız. Bunun sebebi ise 4 ohm hoparlör kullandığınızı rms güç hesabında, 45V= (22R+4R) x I ve (I x 45V = W ) formülünden 78W gibi bir rakam çıkmakta. bu gücü 150W yapmak için R13 ve R14 dirençleri 10 ohm olduğu hesapta çıkmakta. Bahsi geçen R13 ve R14 dirençlerinin değerlerinin düşmesi de R11 ve R12 dirençleri üstünde daha az volt düşümüne sebep olacaktır ve ısınma daha da azalacaktır. Bu tür devrelerde genelde R13 ve R14 0.22 ohm gibi düşük değerlerde seçilirdi, biraz kafa karıştırıyor açıkçası. Devre bildiğimiz A sınıfı bir yükselteç çünkü. Diğer devrelerine fazla vakit ayıramadım onlarıda inceleyeceğim. Yarın büyük bir ihtimalle fikirlerimi sunarım. Yine de kolay gelsin. Takıldığın yer olursa yardımcı olmaya çalışırım.

hocam yazdıklarınıza aynen katılıyorum zaten bende anlamıştım 22r 5w direnç olmayacağını devreyi ilk 22 r dirençlerle çalıştırdım ses 2 x 16 v dc de iyiydi daha sonra 2 x 49 volt dc beslemeyle ses artar diye düşündüm ama yanılmışım ses iyice azaldı sonra 0,22 r taktım anfinin sesi yerine geldi ortalık zangırdamaya başladı...


Anfi A sınıfı yükselteç olmasına rağmen gerçekten temiz ses çıkışına sahip giriş kablolarınıda orjinal blendajlı kablo kullansak ses bir nebze daha artar diye düşünüyorum...

şu anda devrede 12 v zener takılı devreyi yapan arkadaş 24 volt zenerle sesin bir o kadar daha artığını ama bu seferde ısı artışı olduğunu aynı zamanda bc 556 transistörlerin tehlikeye girdiğini söylemiş ve eklemiş ben en iyi performansı 21 volt 1 watt zenerle aldım demiş...

bende şu anda 24 volt zenerlerden var ilk 24 v zenerle deneyip daha sonra 21 volt zeneri kullanacağım inşallah sorun yaşamam...


Easybell kardeş bu 1200 -1500 watt liner inverter acaba nasıl güç olarak videoda hile yoksa eğer gerçekten güçlü bir invertere benziyor ama şeması yok o sürekli çıkan mail adresine ingilizce bir mailmi atsak ne yapsak bilmiyorumki

zaten bu nverter ile alakalı başka bir konu başlığı açmış bulunmaktayım isterseniz aşşağıdaki adreste paylaşalım bilgileri



http://forum.donanimhaber.com/m_82363507/tm.htm



TDA1562Q KARDEŞİM BURDA HOPARLÖRÜN DİĞER UCUNU NEREYE BAĞLICAZ ACEMİYE YARDIM LTFN :D
< Resime gitmek için tıklayın >


Bu mesaja 1 cevap geldi.
T
12 yıl
Yarbay
Konu Sahibi

quote:

Orijinalden alıntı: ibbayram

quote:

Orijinalden alıntı: tda 1562q

quote:

Orijinalden alıntı: IItwentysixII

quote:

Orijinalden alıntı: tda 1562q

quote:

Orijinalden alıntı: why_living

devreyi bi paylaşır mısın yav hangi devreyi yaptınız net olarak anlamadım . birsürü devre var.

hocam devre bu bakın resimler aşşağıda ok engin bilgilerinize dayanarak yorumlamanızı bekliyoruz
< Resime gitmek için tıklayın >< Resime gitmek için tıklayın >< Resime gitmek için tıklayın >

Konunun uzunluğu ve tekrar canlanması dikkatimi çekti ve yukarıdaki amfi devre şemasını inceledim. Bana kalırsa amfi devresindeki R13 ve R14 dirençleri 22R olmamalı ve oldukça yüksek watt'lı kullanmalısınız. Bunun sebebi ise 4 ohm hoparlör kullandığınızı rms güç hesabında, 45V= (22R+4R) x I ve (I x 45V = W ) formülünden 78W gibi bir rakam çıkmakta. bu gücü 150W yapmak için R13 ve R14 dirençleri 10 ohm olduğu hesapta çıkmakta. Bahsi geçen R13 ve R14 dirençlerinin değerlerinin düşmesi de R11 ve R12 dirençleri üstünde daha az volt düşümüne sebep olacaktır ve ısınma daha da azalacaktır. Bu tür devrelerde genelde R13 ve R14 0.22 ohm gibi düşük değerlerde seçilirdi, biraz kafa karıştırıyor açıkçası. Devre bildiğimiz A sınıfı bir yükselteç çünkü. Diğer devrelerine fazla vakit ayıramadım onlarıda inceleyeceğim. Yarın büyük bir ihtimalle fikirlerimi sunarım. Yine de kolay gelsin. Takıldığın yer olursa yardımcı olmaya çalışırım.

hocam yazdıklarınıza aynen katılıyorum zaten bende anlamıştım 22r 5w direnç olmayacağını devreyi ilk 22 r dirençlerle çalıştırdım ses 2 x 16 v dc de iyiydi daha sonra 2 x 49 volt dc beslemeyle ses artar diye düşündüm ama yanılmışım ses iyice azaldı sonra 0,22 r taktım anfinin sesi yerine geldi ortalık zangırdamaya başladı...


Anfi A sınıfı yükselteç olmasına rağmen gerçekten temiz ses çıkışına sahip giriş kablolarınıda orjinal blendajlı kablo kullansak ses bir nebze daha artar diye düşünüyorum...

şu anda devrede 12 v zener takılı devreyi yapan arkadaş 24 volt zenerle sesin bir o kadar daha artığını ama bu seferde ısı artışı olduğunu aynı zamanda bc 556 transistörlerin tehlikeye girdiğini söylemiş ve eklemiş ben en iyi performansı 21 volt 1 watt zenerle aldım demiş...

bende şu anda 24 volt zenerlerden var ilk 24 v zenerle deneyip daha sonra 21 volt zeneri kullanacağım inşallah sorun yaşamam...


Easybell kardeş bu 1200 -1500 watt liner inverter acaba nasıl güç olarak videoda hile yoksa eğer gerçekten güçlü bir invertere benziyor ama şeması yok o sürekli çıkan mail adresine ingilizce bir mailmi atsak ne yapsak bilmiyorumki

zaten bu nverter ile alakalı başka bir konu başlığı açmış bulunmaktayım isterseniz aşşağıdaki adreste paylaşalım bilgileri



http://forum.donanimhaber.com/m_82363507/tm.htm



TDA1562Q KARDEŞİM BURDA HOPARLÖRÜN DİĞER UCUNU NEREYE BAĞLICAZ ACEMİYE YARDIM LTFN :D
< Resime gitmek için tıklayın >


hocam bende ilk devreyi yaptım denerken hoparlör canlı + ucunu yanlış yere bağladım ses alamadım anfi neden çalışmıyo diye ahlanıp vahlanmaya başladım meğersem + canlı hoparlör ucunu yanlış yere lehimlemişim sonradan çalıştırdım.

devredeki 22 r dirençleri 0,22 om ile değiştirmenizi şiddetle öneriyorum.


hoparlörün + canlı ucu tam orta üstteki 22 r direncin altında (SP) yazan yere bağla diğer şaseyide GND ucuna bağla devre çalışır büyük ihtimal sana tavsiye devreye son ses yüklendiğinde PSU nun veya güç kaynağının 15 A verip vermediğine dikkat et.

Ben PSU yu yaktım bu anfiyi denerken hatta videolarımda mevcut kablonun yanışını izleyebilirsiniz



İ
12 yıl
Teğmen

arkadaşlar ei33 ile smps yaptım zeneri 51+51 seri bağladım 100v ac elde ettim valla süper çalışıyor tda1562q sırada senin verdiğin anfi kadı onuda yapalım bakalım nolacak ha bu ara smps i 12vdc 1.2 a bir akü ile besledim nolur nolmaz diye :)



T
12 yıl
Yarbay
Konu Sahibi

Hocam devre gayet guzel calisiyor ben ilkinde calistiramamistim EI-28 trafo bozuk cikmisti bu yuzden bende baska trafo kullanarak

Besleme olarak 12 volt 10 - 15 Amper verebilen bir guc kaynagi kullanin ok.



< Bu ileti mobil sürüm kullanılarak atıldı >
Bu mesaja 1 cevap geldi.
İ
12 yıl
Teğmen

valla bu şekilde süper besliyo 1.2 a ile 10 a yapsam bilmem nasıl olur ama senin anfiden vaz geçtim 250w rms hifi anfi yaptım testlerini yarın yapar video ve resimlerini yollarım inş herşey için tşkler



İ
12 yıl
Teğmen

quote:

Orijinalden alıntı: tda 1562q

Arkadaşlar bomba gibi videolarla tekrar aranıza dönüş yaptım son seste başıma gelmeyen kalmadı

Bayram dolayısıyla dükkan kapalıydı bende dükkana girip fırsat bu fırsat hemen 150 watt 2sc5200 lü amplifikatörümü deneyeyim dedim.

150 watt dc dc SMPS inverter ve 150 watt 2sc5200 lü amplifikatörü 235 watt +12 VOLT PSU ile denedim...

EXTREME BASS MUSİC ile sistemi son seste denedim... anfi transistörleri kocaman soğutucuya bağlı olmasına rağmen ısınıyordu bende takviye fan bağladım...

Son seste anfiye yüklendim... İnanmicaksınız ama PSU - kablosu aşırı ampere dayanamayıp dibinden eriyip resmen tütmeye başladı...

Bunu gördükten sonra bu anfinin ne kadar AMPER çektiğini ve PSU nun ne kadar sağlam olduğunu anladım....


İşte size yepyeni taptaze test videoları elektroniğe ve anfiye merak duyan arkadaşlarıma kesinlikle tavsiye ediyorum...

http://www.youtube.com/watch?v=yaOO0ZPczsU&feature=youtube









valla süpermiş kardeş ama ben 250w rms hifi yaptım ama elimde soğutu yok deneme yapamadım şimdi düşünüyorumda ei33 ile yaptığımız smps bunu beslermi acep bende ateşi bulabilirmiyim :D


Bu mesaja 1 cevap geldi.
İ
12 yıl
Teğmen

T
12 yıl
Yarbay
Konu Sahibi

quote:

Orijinalden alıntı: ibbayram

http://elektrobilim.org/forum/ses-frekans-elektronik/211-250-watt-rms-hi-fi-amfilikator.html buradan indirebilirsiniz
< Resime gitmek için tıklayın >< Resime gitmek için tıklayın >< Resime gitmek için tıklayın >< Resime gitmek için tıklayın >

hocam hayılrı sabahlar alın size anfinin max kaç amper çekebileceğinin kanıtı anlık olarak 15 Amper gibi bir değer gördüm. şu anda bu PSU yandı anfi yüzünden

tıkla izle


http://www.youtube.com/watch?v=yDuFiK98Oq8


Bu mesaja 1 cevap geldi.
İ
12 yıl
Teğmen

harbi ya ben son anda kokudan farkettim bi baktım kablolara el deymiyor 12v 1.2a akü ile bunu yaptı :D


Bu mesaja 1 cevap geldi.
T
12 yıl
Yarbay
Konu Sahibi

hocam ben 15 amperi gördüm. kalın kablo izolası gözümün önünde tüttü.


Bu mesaja 1 cevap geldi.
İ
12 yıl
Teğmen

bacakları kopmuş 2sc5200 ile anfi yapmak kadar eğlenceli bişi varmı aceba transistörleri istediğin yere kablo ile uzatarak monte et şuna bak sağlam yeni aldıklarımla çalışmayan kopuk bacaklılarla çalıştı ne garip bişi yaaaa



İ
12 yıl
Teğmen

ARKADAŞLAR ANLAYAMADIĞOIM BİRŞEY VAR DÜNE KADAR MÜKEMMEL ÇALISAN SMPS ŞİMDİ SÜREKLİ IRFP064N İ YAKIYOR LANET OLASICA SK5200 İLE YAPILAN 150W ANFİYİ BAĞLADIKTAN SONRA OLDU NE OLDUYSA OFFF OFFF Bİ YARDIM


Bu mesaja 1 cevap geldi.
T
12 yıl
Yarbay
Konu Sahibi

quote:

Orijinalden alıntı: ibbayram

ARKADAŞLAR ANLAYAMADIĞOIM BİRŞEY VAR DÜNE KADAR MÜKEMMEL ÇALISAN SMPS ŞİMDİ SÜREKLİ IRFP064N İ YAKIYOR LANET OLASICA SK5200 İLE YAPILAN 150W ANFİYİ BAĞLADIKTAN SONRA OLDU NE OLDUYSA OFFF OFFF Bİ YARDIM

hocam bunu anlamayacak bişe yok yaptığınız anfide kısa devre var veya aşırı amper çekiyor bu yüzden smps devrenizdeki ırfp 064n ler yanıyor yolları kontrol edin malzemelerin sağlamlık kontrolüne bakın...


Bu mesaja 1 cevap geldi.
İ
12 yıl
Teğmen

İ
12 yıl
Teğmen

İ
12 yıl
Teğmen

EEE ŞİMDİ YARDIM EDECEK YOKMU BEN BU TRAFOLARI ÇÖPEMİ ATAYIMMM