&

Çavuş
21 Ağustos 2011
Tarihinde Katıldı
Takip Ettikleri
1 üye
Görüntülenme (?)
43 (Bu ay: 1)
Gönderiler Hakkında
&
10 yıl
Bankalarin Teknolji Gelistiren Sirketleri
Merhaba arkadaslar, özel bir bankanin teknoloji departmaninin yari zamanli is basvurusu vardi basvurdum görüsmeye cagirdilar

Sormak istedigim bu tür sirketlerde (XX Teknoloji, XXTech vb) hangi platformlarda ne tür teknolojiler gelistiriyorlar ? En kötü gitmeden bir genel bilgi sahibi olayim konu hakkinda fikri var desinler Ben ögrenciyim daha sahsen iyi bir bilgi birikimim yok ögretme adina bir seyler yaparlar mi yoksa amele isi yapmayalim bir de Gerci her türlü deneyime de acigim ama
&
10 yıl
Bankada Calismak
Merhaba arkadaslar, özel bir bankanin teknoloji departmaninin yari zamanli is basvurusu vardi basvurdum görüsmeye cagirdilar

Sormak istedigim bu tür sirketlerde (XX Teknoloji, XXTech vb) hangi platformlarda ne tür teknolojiler gelistiriyorlar ? En kötü gitmeden bir genel bilgi sahibi olayim konu hakkinda fikri var desinler Ben ögrenciyim daha sahsen iyi bir bilgi birikimim yok ögretme adina bir seyler yaparlar mi yoksa amele isi yapmayalim bir de Gerci her türlü deneyime de acigim ama
&
10 yıl
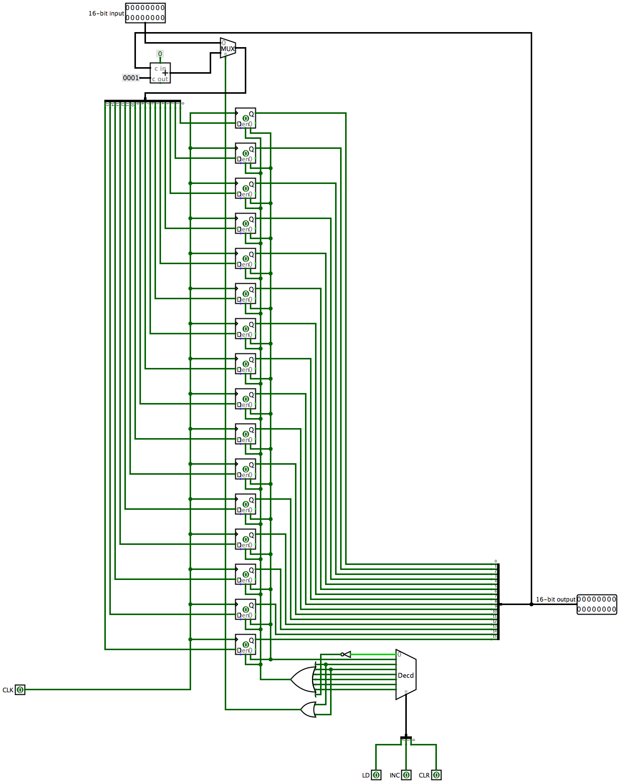
Bilisim Bölümünde Projemiz BITTI !
22.11.2015;

Arkadaslar proje bitti. Zor oldu ama bitti. Simdiye kadar yorum atmis olanlara tesekkur ederim. Merak edenler icin (her birimi ayri ayri koyamam ama temel olarak bakarsak;)

Tasarladigimiz basit bilgisayarin genel mantik devresi;


< Resime gitmek için tıklayın >

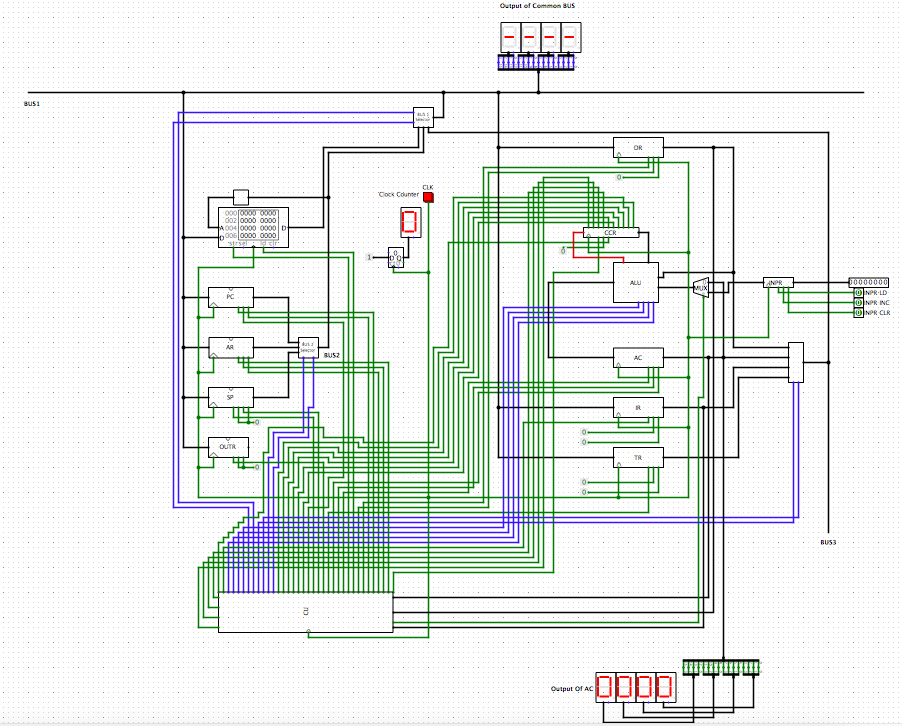
Kontrol birimi;

< Resime gitmek için tıklayın >

Gene register yapimizi gostermek icin accumulator'u koyuyorum bir de (AC);

< Resime gitmek için tıklayın >








Merhaba meslek l. bilisim tek. bölümünde okuyorum. Derslere genelde ilgim var ama hocamiz bizi zorlamak için bir ödev verdi ne yapabilecegim konusunda bir fikrim yok

Logisim'de temel bir bilgisayarin mantik devresini cizecekmisiz. Bilgisayar 12 bit adres hattina, 16 bit de data hattina sahip olacak. Veri Saklayicisi, adres saklayicisi, aritmetik Islem Birimi, stack yapisi, program sayicisi v.b gibi uniteleri olcakmis. 2 adet de bus hatti olcakmis (bus'in ne olduguna internetten baktim ama cok da bir sey anlamadim )

Sonuclara bagli olarak durum bayraklari tasiyacak bilgisayar ama onu gelecek haftalarda netlestirecekmis

Tamamlanmis oldugunda genel olarak da toplama cikarma gibi aritmetik islemler ve saga sola kaydirma islemlerini yapabilecek. Proje sonunda basit aritmetik islemler iceren kisa bir assembly kodunu bizim tasarladigimiz bilgisayarin makina kodlarina göre cevirip ilgili adresleri ve degerleri logisim'de makinanin bagli oldugun ram'e girecegiz ve makina kodlara göre islemleri yapip sonucu dogru saklayicilara yazarsa ekstra puan alacagiz

Yardimci olabilecek var mi

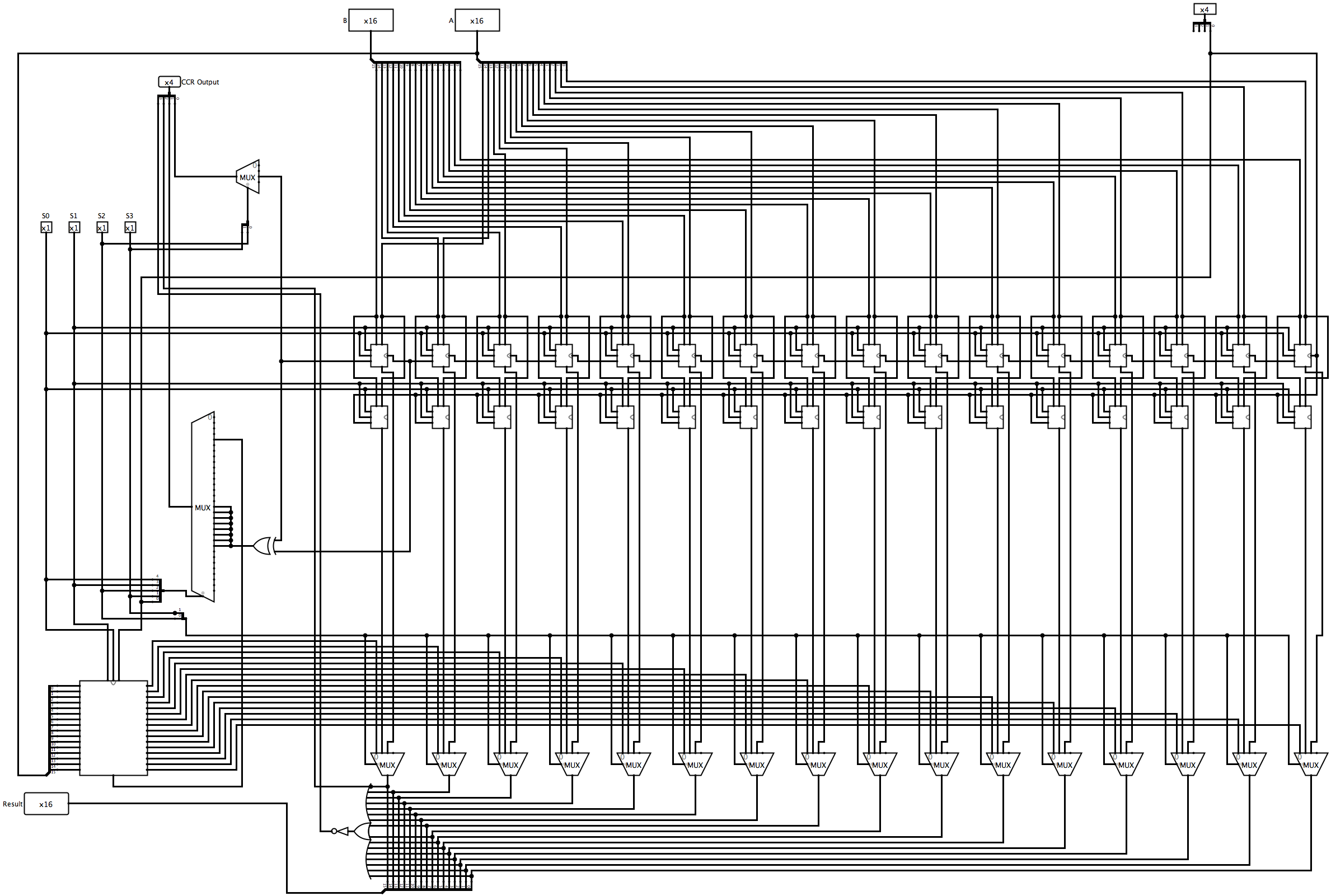
12.11.2015 edit, ALU tasarlandi;





quote:

Aritmetik Islem Birimini (ALU) tasarladim ve hocaya onaylattim begendi, bence buyuk bir adim oldu simdi sirada standart register'lari tasarlamak var

Merak eden varsa diye SS koyuyorum nurtopu gibi ALU'muzdan

< Resime gitmek için tıklayın >
&
12 yıl
Yapılandırıcı Metotları Anlamadım ?
Arkadaşlar javada yapılandırıcı metotları neden kullanıyoruz ? Tamam sınıf adıyla aynı isimde açıyoruz bu metotu geri döndürüğü bir değer de yok ama neden yazıyoruz ne faydası var programa. Tam anlamadım onu basitçe açıklarsanız sevinirim

&
13 yıl
Canon 650D vs Nikon D7000 İSO Performansı
Arkadaşlar hangi makinanın iso performansı daha iyidir ? Hangi değere kadar kullanılabilir fotoğraflar verebilirler ?
&
13 yıl
Canon 450D mi Pentax K20D mi ????????
Arkadaşlar iki makinadan birine sahip olma şansım doğdu bi arkadaş sayesinde getiricek bana birini 2.el olarak . Daha önceden kompakt makinamla foto çekiyordum ama hiç dslr ile çekim yapmadım

Siz hangisini tavsiye edersiniz ????? nikon kullanan bi arkadaşıma sordugumda canon 450dyi tercih et pentax onun yanında oyuncak makina gibi kalabilir dedi, nikoncu olmasına rağmen canonu tavsiye edince bi bildiği vardır bence ne dersiniz Bir de 450d'de batarya eklentisi var sanırsam... Ama karşılaştırma sitesinden bakınca da pentax daha üstün gibi anlamadım Bir de üstünde ekranı var ama ne işime yarar bilmiyorum

Size bir danışayım dedim
&
13 yıl
Galaxy S2 den iPhone 4S e Geçeceğim, Sizce ?
Arkadaşlar benim için telefondaki en önemli şey ses, yazılım desteği ve 1sn bile menü gecikmesi olmadan hızlı ve stabil çalışması

Galaxy S2 telefonum var, gerçekten memnunum, ama sıkıldım. Kulaklık sesi yeterince iyi değil. Root Rom hakkında bilgilerim yeterli root'lu kullanıyorum ve elimden geçirmediğim Rom kalmadı ama biyerden sonra sıkıyor insanı sadeliğe ve kullanım kolaylığını arıyorum. Android 4.1 gelecek diyorlar S2 ye ama ne zaman gelecek belli değil, Cynogen mod'un 4.1 sürümlerini de beğenmedim. Ses ve bu stabilite konusunda bildiğim kadarıyla iphone serisi daha başarılı. 5 almaya yetecek param yok, şimdiki telefonum turkcell başarı garantili bunu 850 900 a satıp üstüne 300 350 daha koyup 4s alacağım

Kullanım şartlarım doğrultusunda mantıklı oldugunu düşünüyorum, sizce de öyle mi ? Pişman olursun dediğiniz bişey var mı ?
&
13 yıl
Kredi Karti Konusunda Yardim
Beyler simdi benim is bankasina ogrenci karti 450 tl borcum var limiti 500 zaten. Guzel guzel az az oduyordum sonra bi aksilik cikti 2 ay geciktirme faizini odedim sadece hemen sonraki ay tek seferde 200 tl gectim onu geciktirme faizini de odeyemedim bu ay. Simdi banka beni arar mi borc icin evde sikinti olur cunku borc az da olsa. Yoksa kara listeye girme gibi bi durum olur mu :-\
Gelecek ay borc kisminda.ne varsa komple odemeyi dusunuyorum o zamana kadar sorun.cikmaz degil mi ?
&
13 yıl
android programlama ogrenmek icin java sart mi ?
Android'e eclipse de gelistirme yapabilmek icin oncesinde java program dilini bilmek gerekiyor mu?

Bilgisi olan varsa cevaplarsa sevinirim
&
14 yıl
Ekranı güzel telefon önerisi
Bütçe 1000 tl

Saturn'de GalaxyS2 inceledim fiyatı çok olmasına rağmen ekranı hiç güzel değildi bence. Param olsa iphone4 alırım ekrana bitiyorum da ama işte lg black güzeldi tavsiye edermisinz ?
DH Mobil uygulaması ile devam edin. Mobil tarayıcınız ile mümkün olanların yanı sıra, birçok yeni ve faydalı özelliğe erişin. Gizle ve güncelleme çıkana kadar tekrar gösterme.